首都师范大学2020研究生复试分数线
2020/4/22 10:40:44
来源: 网络
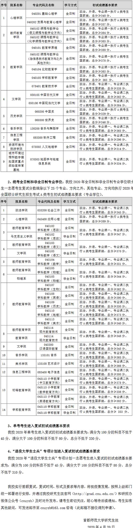
首都师范大学2020年硕士研究生一志愿考生进入复试的初试成绩基本要求
根据《2020年全国硕士研究生招生考试考生进入复试的初试成绩基本要求》,经学校研究生招生工作领导小组研究,现将我校硕士研究生一志愿考生进入复试的初试成绩基本要求公布如下:
1、统考全日制学术型:
我校2020年全日制学术型硕士生一志愿考生复试分数线除以下17个专业、方向之外,其他专业、方向均执行2020年全国硕士研究生招生考试A类考生初试成绩基本要求(学术型)。

相关文章:

下一篇:外交学院2020研究生复试分数线
热门推荐



